- elke werkdag van 9.00 tot 12.00 uur
- maandag, dinsdag, woensdag en donderdagmiddag van 13.30 tot 16.00 uur
Mevrouw Cheyenne JORQUERA, adviseur.
De algemene beleidsnota OCMW 2025 beschrijft de belangrijkste doelstellingen van het OCMW van Vorst voor 2025 en de financiële middelen die daarvoor zijn uitgetrokken.
Het Algemeen Beleidsprogramma OCMW 2024-2029 beschrijft de algemene strategie en de belangrijkste doelstellingen van het OCMW van Vorst voor de periode 2024-2029.

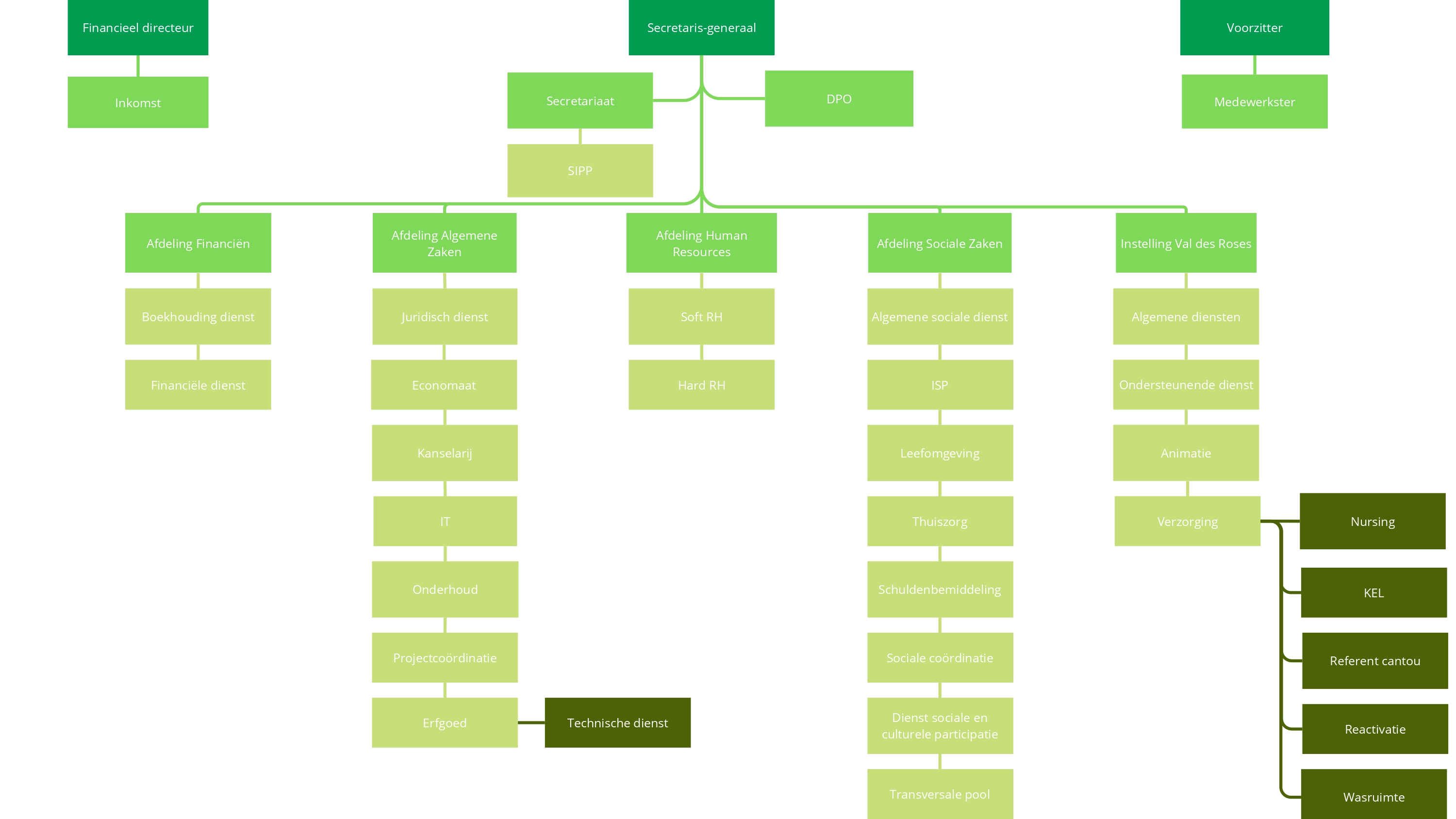
Het OCMW van Vorst telt meer dan 200 werknemers, maatschappelijk werkers, administratief medewerkers, integratieambtenaren en financiële medewerkers, die zich inzetten voor een rechtvaardige toekenning van sociale bijstand binnen het wettelijke kader.
Elk OCMW wordt beheerd door een Raad voor Sociale Actie. De leden van de Raad voor Sociale Actie worden om de zes jaar na de gemeenteraadsverkiezingen door de gemeenteraad gekozen. De Raad voor Sociale Actie van het OCMW van Vorst bestaat uit 13 leden. De raad komt minstens één keer per maand bijeen.
In Vorst is de Raad voor Sociale Actie onderverdeeld in verschillende gespecialiseerde organen, waaronder het Permanent Bureau, dat zich bezighoudt met de lopende zaken en het personeel, en het Speciaal Comité van de Sociale Dienst, dat beslissingen neemt over de aanvragen voor bijstand.
De Raad voor Sociale Actie wordt geleid door de voorzitter, die binnen de raad wordt gekozen. De voorzitter, momenteel mevrouw Séverine De Laveleye, leidt de activiteiten van het OCMW en is belast met de uitvoering van de beslissingen. Zij vertegenwoordigt het OCMW in gerechtelijke en buitengerechtelijke handelingen.
Onder het gezag van de Raad staan de secretaris en de ontvanger. De secretaris van het OCMW van Vorst is de heer Gert De Ceukelaire en de ontvanger is de heer Yoann Tournay. De secretaris leidt de administratie. Hij is het hoofd van het personeel. Hij woont de vergaderingen van de Raad bij zonder stemrecht. De secretaris ziet toe op de naleving van de wetten in de beslissingen die door het OCMW worden genomen en ondertekent samen met de voorzitter alle documenten die door het Centrum worden uitgegeven. De ontvanger is belast met het innen van de inkomsten en het betalen van de uitgaven van het OCMW. Hij zorgt voor het beheer van het vermogen van het OCMW.
- Vacatures
- Gesloten vacatures